面對現代商業環境的挑戰,中小企業及非營利組織日益感受到創新壓力,特別是在撰寫計畫、標案及活動文案方面。為了解決這些共通痛點,我們精心設計了【標案/計畫書撰寫AI應用工作坊】,希望在透過生成式AI技術賦能您的團隊,解鎖商業創新的無限可能。
解決您的痛點
- 激發創意靈感:
面對創意乾旱,AI工具將成為您不竭的靈感之泉,無論是撰寫計畫書或是創意文案,都能迅速產出吸引人的內容。
- 深度解析需求:
當公部門的標案要求讓您感到困惑時,AI將助您一臂之力,深度解析需求,即使計畫窗口無法提供更多指導,也能輕鬆應對。
- 為忙碌的主管提供支持:
老闆或高層主管需要直接下達明確可行的工作大綱?AI工具能迅速梳理出計畫的脈絡和方向,讓您高效地指派任務給團隊。
- 一人多角色的高效管理:
非營利組織的主管經常需要身兼多職,我們的工作坊將展示如何運用AI協助管理組織、撰寫投標計畫及執行專案,高效兼顧多重角色。
工作坊特色
- 實戰應用:
通過案例分析和實際操作,讓您親身體驗AI在解決上述痛點中的實際應用。
- 專家分享:
邀請行業內專家分享他們如何利用AI工具克服挑戰,並提供現場互動的機會,以便深入討論和解答疑問。
- 豐富資源:
參與者將獲取AI工具的使用和教程,讓您在工作坊後仍能持續探索和應用。

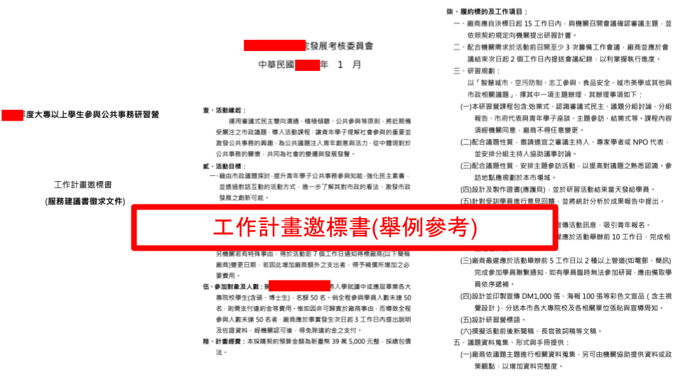
1-1邀標書範例

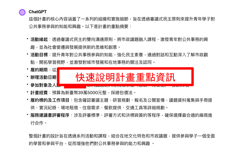
1-2使用生成式AI快速摘錄計畫重點

1-3 依照招標書內容快速產出服務建議書架構

1-5 透過生成式AI產出數個議題或標題

1-6 投標資訊範例

1-7 根據標單內容快速整理標案重點並生成服務建議書架構
一起迎接挑戰,解鎖新機遇!
立即報名【標案/計畫書撰寫AI應用工作坊】,讓AI成為您的強大助手,一同開創事業新篇章!
【立即報名,名額有限!】
讓AI成為您解決問題、提升效率的神器,透過生成式AI技術,為您的業務注入新動力。
工作坊詳細內容
學員對象:
- 非營利組織(社區發展協會、產業協會、合作社)
- 商管服務業 (企管顧問公司、行銷公關公司)
工作坊:
- 課程有開電子發票,付款完成系統會直接寄到報名留下的email,請務必留下經常使用的email。
- 若您時間無法參與或是考慮中需要專人聯繫歡迎填寫問卷 要敲碗新的場次也請填問卷
- 報名有任何問題歡迎私訊 孵・大學 或 email至 goodwork@hfcc.com.tw
工作坊自備設備:
- 筆電
- 充電設備
- 3個以上PDF檔或word檔(要可選取文字),例如:邀標書、公司過往計畫書、服務建議書
- 課程將帶領學員註冊OpenAI,訂閱一個月ChatGPT-4.0,美金20元 (約台幣600元,不包含在課程費用內。)課前無須操作,課程會手把手帶大家。
報名時請記得先註冊網站,才能順利報名喔!!!
報名有任何問題歡迎私訊 孵・大學 或 email至 goodwork@hfcc.com.tw
若您時間無法參與或是考慮中需要專人聯繫歡迎填寫問卷

主辦:美吉工坊、孵・大學、孵大股份有限公司
協辦:大自然交易平台股份有限公司
活動級別 | Level
(入門)
活動時間 |
2024-06-27 14:00
2024-06-27 17:00
參與條件 | 對AI有興趣的中小企業老闆/主管,非營利組織有撰寫計畫需求
自備設備 | 筆電、充電設備
注意事項 | 活動任何未經授權之攝錄行為,已觸犯著作權第92條,因此全程禁止攝錄。
主辦單位 | 孵・大學、美吉工坊、孵大股份有限公司
協辦單位 | 大自然交易平台股份有限公司
❈
對於活動有任何疑問email至 goodwork@hfcc.com.tw 或 訊息孵大學 facebook.com/messages/t/2400556040189307
關鍵字: #AI##生成式AI